2021
Student
Undergraduate Web Engineering Course
Vue.js, Go, MySQL, Docker, Nginx

Millennial Fashion — Distributed Web Engineering Project
Overview
Millennial Fashion is a web commerce system built as part of my Web Engineering class final project in Indonesia. Together with my groupmates, Hanjaya Suryalim and Albertus Kevin, I planned, designed, and implemented a full-fledged distributed service system composed of multiple components.
Architecture and Planning
The system was designed using a three-tier architecture that separates presentation, application logic, and persistent storage. Then, the network architecture is defined in a network architecture diagram. This design is decided to facilitate failover support and load balancing.

We then planned the development as if we had a team of software engineers. We made sure that each engineer is given a proportional workload in man-days, as well as estimated their monetary compensation. Cost and effort planning was conducted by estimating man-days across development, quality assurance, operations, and server configuration roles, and mapping those efforts to infrastructure costs. This ensured that the system design remained feasible under time and resource constraints.

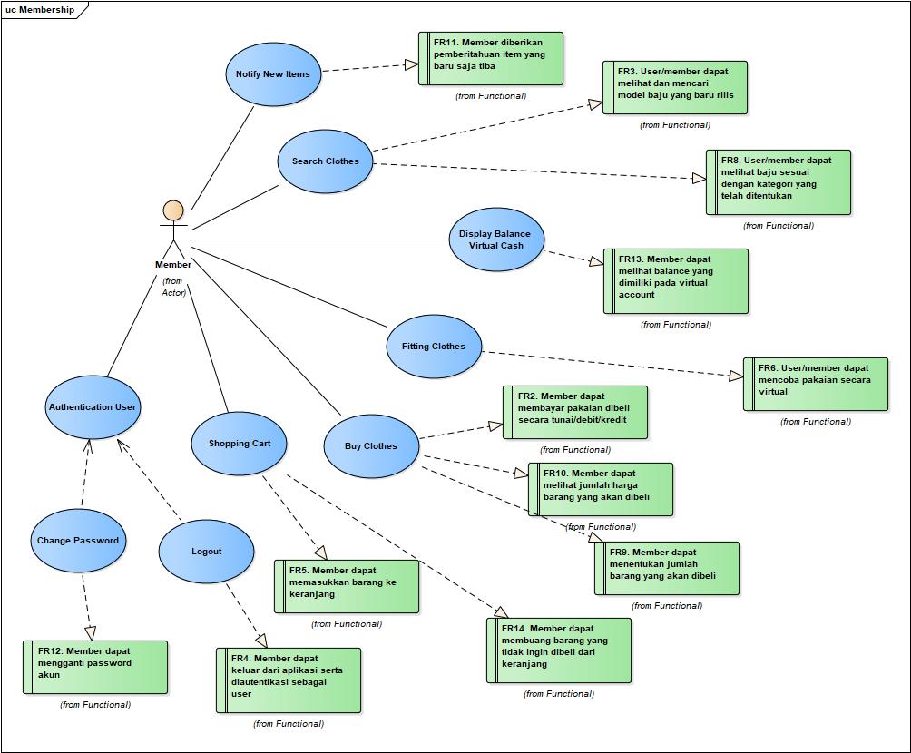
Use case modeling was employed to define system behavior from the perspective of different actors, clarifying access boundaries between users and administrators and constraining system complexity. Class and data modeling were used to formalize core entities such as users, products, carts, wishlists, and transactions, with explicit relationships defined to support transactional consistency and predictable database behavior.

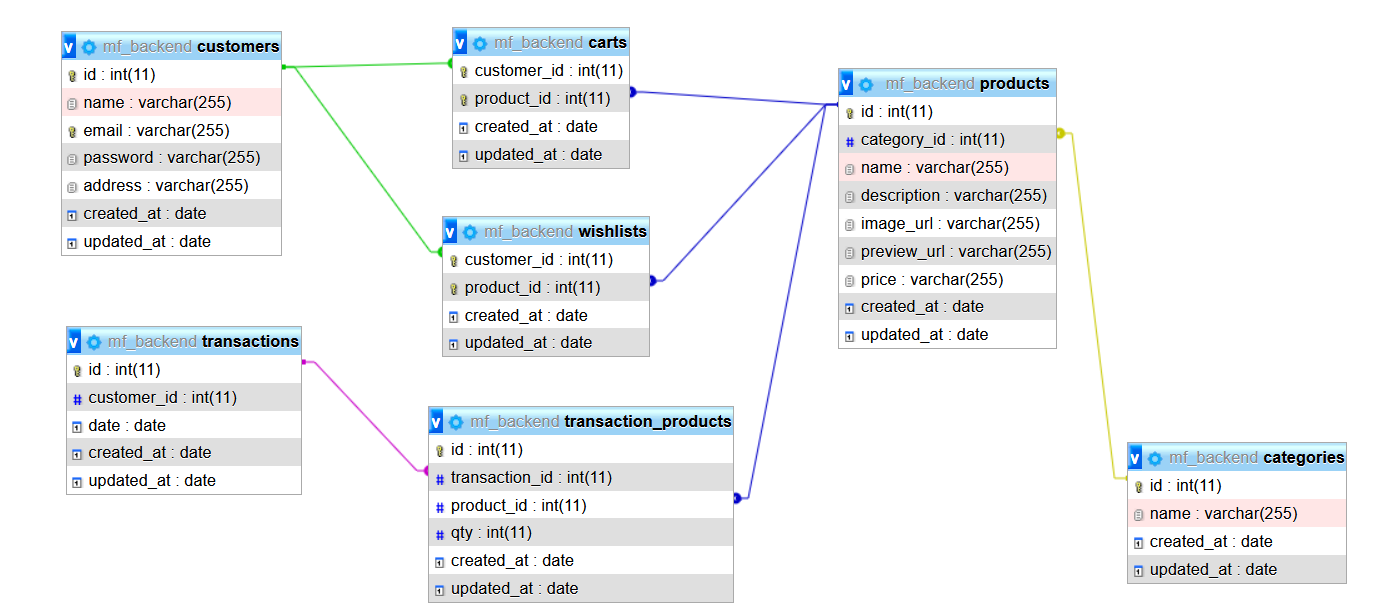
Considering these use cases, we then modeled the schema of database to persist data on MySQL RDBMS. Core application responsibilities—such as authentication, inventory management, billing, and transaction processing—were identified early and treated as distinct logical subsystems, influencing the design of the schema.

Implementation and Deployment
Implementation followed the planned separation of concerns. The frontend layer was responsible solely for presentation and user interaction, while backend services enforced business logic and coordinated database access. All services were containerized and deployed on a separate VirtualBox instance to simulate actual deployment on the cloud.

The UI components were designed with a strong focus on optimal user experience—prioritizing intuitive navigation, clear feedback, and responsive layouts to ensure seamless interaction across web and mobile devices. Special attention was given to accessibility and visual clarity, resulting in a straightforward, pleasant shopping and management workflow.

Testing and Validation
Test cases were organized into a formal table specifying test steps, expected outcomes, and observed results. System behavior was validated using a structured black-box test matrix covering all user workflows, including registration, catalog navigation, cart updates, checkout, and transaction review. Each test case specified input conditions, expected outcomes, and observed results, all of which passed under normal operation.
Outcome
The final system is an end-to-end scalable e-commerce system. Through this project, I learned how to plan, develop, and test a real-world distributed system that will prepare me for an engineering manager role.